2 kw im 13.5 x 13.5 mm Gehäuse
Zitat von crossbreak am 18. Dezember 2022, 17:11 UhrDem kann ich nur beipflichten. Ich habe gestern Überhitzungstests gemacht mit blockiertem Innenraum Einlass, meine "2kW" (eine umgelabelte 5kW ZM5001) schaltet einfach nicht ab, wahrscheinlich habe ich die Anschalttemperatur einfach noch nicht erreicht, nachdem die Temperatur von 140°C im Normalbetrieb (Stufe 1) auf 240°C gestiegen war
Ich bekomme nun 92€, von bezahlten 132 von Vevor zurück, eine Rücksendeadresse habe ich nie genannt bekommen. Der Kundenservice ist echt unterirdisch, das ganze grenzt schon sehr start an Betrug. Die Heizung ist für mich wertlos und wandert, falls ich nicht Ersatzteile brauche in den Müll
Dem kann ich nur beipflichten. Ich habe gestern Überhitzungstests gemacht mit blockiertem Innenraum Einlass, meine "2kW" (eine umgelabelte 5kW ZM5001) schaltet einfach nicht ab, wahrscheinlich habe ich die Anschalttemperatur einfach noch nicht erreicht, nachdem die Temperatur von 140°C im Normalbetrieb (Stufe 1) auf 240°C gestiegen war
Ich bekomme nun 92€, von bezahlten 132 von Vevor zurück, eine Rücksendeadresse habe ich nie genannt bekommen. Der Kundenservice ist echt unterirdisch, das ganze grenzt schon sehr start an Betrug. Die Heizung ist für mich wertlos und wandert, falls ich nicht Ersatzteile brauche in den Müll
Zitat von chris@25u am 18. Dezember 2022, 18:02 UhrBau die doch einfach mit einer Hauptplatine / Bedienteil um. Das Kit kostet um die 35 Euro. Macht 40 + 35 = 75 Euro für ne funktionierende Heizung. Anstatt -40 Euro für eine nicht funktionierende Heizung.
Die 5 KW Teile (Hauptplatine) passen auch in die kleinen 2 KW Gehäuse. Hab ich gerade mit meiner „Vevor WF5001“ gemacht.
Bau die doch einfach mit einer Hauptplatine / Bedienteil um. Das Kit kostet um die 35 Euro. Macht 40 + 35 = 75 Euro für ne funktionierende Heizung. Anstatt -40 Euro für eine nicht funktionierende Heizung.
Die 5 KW Teile (Hauptplatine) passen auch in die kleinen 2 KW Gehäuse. Hab ich gerade mit meiner „Vevor WF5001“ gemacht.
Zitat von chrhartz am 19. Dezember 2022, 18:07 UhrDie Heizung von LF Bros ist tatsächlich die "kleine" 2kw mit 11.5 x 11.5 cm. Ich habe sie bereits getestet und sie hat sofort gezündet und funktioniert soweit einwandfrei. Die Fernbedienung war bereits angelernt und hat ebenfalls sofort funktioniert.
Problematisch finde ich, dass sie nicht abschaltet. Auch nicht nach längerer Laufzeit oder bei deutlicher Übertemperatur am Display. Die Info im Manual ist wohl falsch. Dort steht, dass sie nach einer Mindestlaufzeit abschaltet und bei Unterschreitung von drei Grad wieder anlaufen würde.
Ich muss mir jetzt einen Schutz überlegen, damit es nicht zu warm wird für meinen Hund, falls doch mal die Sonne auf das Auto scheint und es draußen zu warm für die kleinste Heizstufe sein sollte. Das sauberste wird wohl ein kleiner Sender sein, der das Abschalt-Signal der Fernbedienung sendet.
Wir haben übrigens die "große" 2kw Heizung ebenfalls getestet. Das ist die mit dem weißen Alu-Gehäuse und Fernbedienung mit Display. Die lief auch problemlos. Nur das Pairen mit der Fernbedienung hat nicht funktioniert. Wenn man nach dem Manual vorgeht, klappt es nicht. Die Lösung haben wir dann hier im Forum gefunden, damit hatte es sofort funktioniert!
Grüße, Christian
Die Heizung von LF Bros ist tatsächlich die "kleine" 2kw mit 11.5 x 11.5 cm. Ich habe sie bereits getestet und sie hat sofort gezündet und funktioniert soweit einwandfrei. Die Fernbedienung war bereits angelernt und hat ebenfalls sofort funktioniert.
Problematisch finde ich, dass sie nicht abschaltet. Auch nicht nach längerer Laufzeit oder bei deutlicher Übertemperatur am Display. Die Info im Manual ist wohl falsch. Dort steht, dass sie nach einer Mindestlaufzeit abschaltet und bei Unterschreitung von drei Grad wieder anlaufen würde.
Ich muss mir jetzt einen Schutz überlegen, damit es nicht zu warm wird für meinen Hund, falls doch mal die Sonne auf das Auto scheint und es draußen zu warm für die kleinste Heizstufe sein sollte. Das sauberste wird wohl ein kleiner Sender sein, der das Abschalt-Signal der Fernbedienung sendet.
Wir haben übrigens die "große" 2kw Heizung ebenfalls getestet. Das ist die mit dem weißen Alu-Gehäuse und Fernbedienung mit Display. Die lief auch problemlos. Nur das Pairen mit der Fernbedienung hat nicht funktioniert. Wenn man nach dem Manual vorgeht, klappt es nicht. Die Lösung haben wir dann hier im Forum gefunden, damit hatte es sofort funktioniert!
Grüße, Christian
Zitat von crossbreak am 22. Dezember 2022, 0:21 Uhrvoll Schade, es wäre wirklich toll wenn es endlich mal so eine Heizung fertig gäbe die auch wieder abschaltet. Also ohne sie mit dem Afterburner auszustatten, den ich eigentlich nur genau dafür bräuchte
voll Schade, es wäre wirklich toll wenn es endlich mal so eine Heizung fertig gäbe die auch wieder abschaltet. Also ohne sie mit dem Afterburner auszustatten, den ich eigentlich nur genau dafür bräuchte
Zitat von chrhartz am 25. Dezember 2022, 18:52 UhrEin Stegnachbar hat eine Planar in seinem Boot. Die hatte er mir Ende Sommer vorgeführt. Nach seinen Aussagen kann man bei der Planar im Servicemenü das komplette Abschalten aktivieren. Er hatte das extra betont, auch dass Eberspächer und Webasto das nicht könnten.
Meine B1LC damals hatte auch nicht abgeschaltet, die konnte aber auch runter bis 400 Watt und damit gab es nie einen überheizten Innenraum.
Ich habe vor einigen Tagen meinen Hund für etwa drei Stunden im Auto parken müssen. Draußen hat es Bindfäden geregnet aber es war trotzdem rund 10 Grad warm. Es mussten also alle Fenster einen kleinen Spalt offen bleiben, sonst wäre es zu warm geworden. Hat aber super funktioniert, es waren gute 25 Grad im Auto und der Hund hat die Zeit verschlafen. 🙂
Ich habe mir nochmal einen 60 mm Schlauch samt Ausströmer bestellt, den ich für die Frischluft montieren werden. Mit der etwa 15 Grad kühleren Außenluft sollte es dann klappen, dass die Fenster geschlossen bleiben können und der Innenraum nicht mehr zu warm wird. Ich werde berichten!
Grüße, Christian
Ein Stegnachbar hat eine Planar in seinem Boot. Die hatte er mir Ende Sommer vorgeführt. Nach seinen Aussagen kann man bei der Planar im Servicemenü das komplette Abschalten aktivieren. Er hatte das extra betont, auch dass Eberspächer und Webasto das nicht könnten.
Meine B1LC damals hatte auch nicht abgeschaltet, die konnte aber auch runter bis 400 Watt und damit gab es nie einen überheizten Innenraum.
Ich habe vor einigen Tagen meinen Hund für etwa drei Stunden im Auto parken müssen. Draußen hat es Bindfäden geregnet aber es war trotzdem rund 10 Grad warm. Es mussten also alle Fenster einen kleinen Spalt offen bleiben, sonst wäre es zu warm geworden. Hat aber super funktioniert, es waren gute 25 Grad im Auto und der Hund hat die Zeit verschlafen. 🙂
Ich habe mir nochmal einen 60 mm Schlauch samt Ausströmer bestellt, den ich für die Frischluft montieren werden. Mit der etwa 15 Grad kühleren Außenluft sollte es dann klappen, dass die Fenster geschlossen bleiben können und der Innenraum nicht mehr zu warm wird. Ich werde berichten!
Grüße, Christian
Zitat von crossbreak am 28. Dezember 2022, 19:55 UhrWenn ich zu Faul bin stell ich auch einfach mein Fenster in der Gartenlaube auf Kipp, dann wird es auch bei +10°C nicht zu warm. Wirklich sinnvoll ist das aber irgendwie nicht
Wenn ich meine 5kW auf 400W runter kriegen würde mit sauberer Flamme wär's ein Traum , bin noch am experimentieren.Dann würde ich auch bei 23°C oder so landen wenn es draußen um die Null ist. Unmöglich ist das sicher nicht, eine Frage der Brenneroptimierung. Hat jemand ERfahrung mit Diesem "Nickeldrahtgeflecht"? Hab da mal was in einem Youtube Kommentar gelesen, dass ein Bausch von dem Zeug als Docht im Brennraum wesentlich geringere Brennerleistung ermöglichen Soll, k.A. was da wirklich dran ist
Wenn ich zu Faul bin stell ich auch einfach mein Fenster in der Gartenlaube auf Kipp, dann wird es auch bei +10°C nicht zu warm. Wirklich sinnvoll ist das aber irgendwie nicht
Wenn ich meine 5kW auf 400W runter kriegen würde mit sauberer Flamme wär's ein Traum , bin noch am experimentieren.Dann würde ich auch bei 23°C oder so landen wenn es draußen um die Null ist. Unmöglich ist das sicher nicht, eine Frage der Brenneroptimierung. Hat jemand ERfahrung mit Diesem "Nickeldrahtgeflecht"? Hab da mal was in einem Youtube Kommentar gelesen, dass ein Bausch von dem Zeug als Docht im Brennraum wesentlich geringere Brennerleistung ermöglichen Soll, k.A. was da wirklich dran ist
Zitat von chris@25u am 29. Dezember 2022, 0:14 UhrMach ich ehrlich gesagt auch nicht anders.
Heizung an + Fenster auf Kipp. Das zieht auch ganz gut die Feuchtigkeit raus. Auf kleiner Stufe zieh ich so knapp unter einen Liter weg pro Nacht für die Wohnkabine.
Ehrlich gesagt weiss ich nicht, ob an dem Nickeldraht was dran ist. Meiner Meinung nach verdampft der Diesel sofort und entzündet sich, wenn er in den heißen Brennraum einspritzt. Was soll ein Drahtgeflecht da ändern ? Manche Brenner haben unten ein rundes Flies aus Draht, wahrscheinlich meinst du das.
Müsste man experimentell rausfinden, ob da was dran ist.
Mach ich ehrlich gesagt auch nicht anders.
Heizung an + Fenster auf Kipp. Das zieht auch ganz gut die Feuchtigkeit raus. Auf kleiner Stufe zieh ich so knapp unter einen Liter weg pro Nacht für die Wohnkabine.
Ehrlich gesagt weiss ich nicht, ob an dem Nickeldraht was dran ist. Meiner Meinung nach verdampft der Diesel sofort und entzündet sich, wenn er in den heißen Brennraum einspritzt. Was soll ein Drahtgeflecht da ändern ? Manche Brenner haben unten ein rundes Flies aus Draht, wahrscheinlich meinst du das.
Müsste man experimentell rausfinden, ob da was dran ist.
Zitat von chrhartz am 29. Dezember 2022, 12:18 Uhr@crossbreak:
Natürlich ist das nicht optimal. Bei der LF Bros gibt es keine Option für die Höhe und auch keine Möglichkeit, die Verbrennung zu modifizieren. Der Afterburner ist ebenfalls keine Option, weil er diese Heizung nicht unterstützt.
Ich sehe das aber ein wenig anders als Du. Ob ich nun Frischluft von außen ansauge oder die Heizung mit Umluft arbeitet und die Frischluft durch das Fenster kommt, sollte aufs gleiche herauslaufen. In beiden Fällen heize ich sozusagen nach draußen. Ich vermute mal, dass Du zu Hause auch mal lüftest oder Deine China-Heizung mit Frischluft betreibst.
Falls Dich Deine negative Reaktion auf den Hund im Auto bezieht, ich bin zwar selbstständig aber es gibt einige wenige Situationen, wo der Hund nicht mit darf. Dann ist es mir allerdings wesentlich lieber, wenn er im Kofferraum in seiner gewohnten Umgebung ist und ich jederzeit nach ihm sehen kann. Noch ist er zu klein, als dass er unbeaufsichtigt zu Hause bleiben könnte. Die Temperatur im Auto kann ich per Handy abrufen, ich sehe also permanent, ob alles in Ordnung ist.
Gestern sind auch der bestellt Schlauch und die Ausströmer gekommen und ich fahre heute in die Werkstatt und baue die Frischluftansaugung ein. Wenn alles klappt, können zukünftig die Fenster geschlossen bleiben und mögliche Diebe oder Hunde-Entführer haben es nicht ganz so leicht.
Grüße,
Christian
@crossbreak:
Natürlich ist das nicht optimal. Bei der LF Bros gibt es keine Option für die Höhe und auch keine Möglichkeit, die Verbrennung zu modifizieren. Der Afterburner ist ebenfalls keine Option, weil er diese Heizung nicht unterstützt.
Ich sehe das aber ein wenig anders als Du. Ob ich nun Frischluft von außen ansauge oder die Heizung mit Umluft arbeitet und die Frischluft durch das Fenster kommt, sollte aufs gleiche herauslaufen. In beiden Fällen heize ich sozusagen nach draußen. Ich vermute mal, dass Du zu Hause auch mal lüftest oder Deine China-Heizung mit Frischluft betreibst.
Falls Dich Deine negative Reaktion auf den Hund im Auto bezieht, ich bin zwar selbstständig aber es gibt einige wenige Situationen, wo der Hund nicht mit darf. Dann ist es mir allerdings wesentlich lieber, wenn er im Kofferraum in seiner gewohnten Umgebung ist und ich jederzeit nach ihm sehen kann. Noch ist er zu klein, als dass er unbeaufsichtigt zu Hause bleiben könnte. Die Temperatur im Auto kann ich per Handy abrufen, ich sehe also permanent, ob alles in Ordnung ist.
Gestern sind auch der bestellt Schlauch und die Ausströmer gekommen und ich fahre heute in die Werkstatt und baue die Frischluftansaugung ein. Wenn alles klappt, können zukünftig die Fenster geschlossen bleiben und mögliche Diebe oder Hunde-Entführer haben es nicht ganz so leicht.
Grüße,
Christian
Zitat von chrhartz am 29. Dezember 2022, 23:07 UhrSo, die Frischluft ist nun montiert und bei ca. 5 Grad Außentemperatur habe ich auf der Anzeige 27 Grad. Ich habe den Eindruck, als würde das Display etwa 3 Grad zu viel anzeigen. Das werde ich mal mit einem anderen Thermometer verifizieren und ggf. die Einstellung einfach einige Grad herunter stellen.
Prinzipiell klappt das mit der Luft von außen viel besser, tendenziell überheizt der Innenraum aber noch immer. Ich hatte vor fast 20 Jahren eine Eberspächer B1L in meinem Golf. Dort hatte ich das Problem, dass die Pumpe zu viel Sprit lieferte und ich eine Flamme am Abgasrohr hatte! Später habe ich sie durch eine B1LC ersetzt, die wunderbar lief.
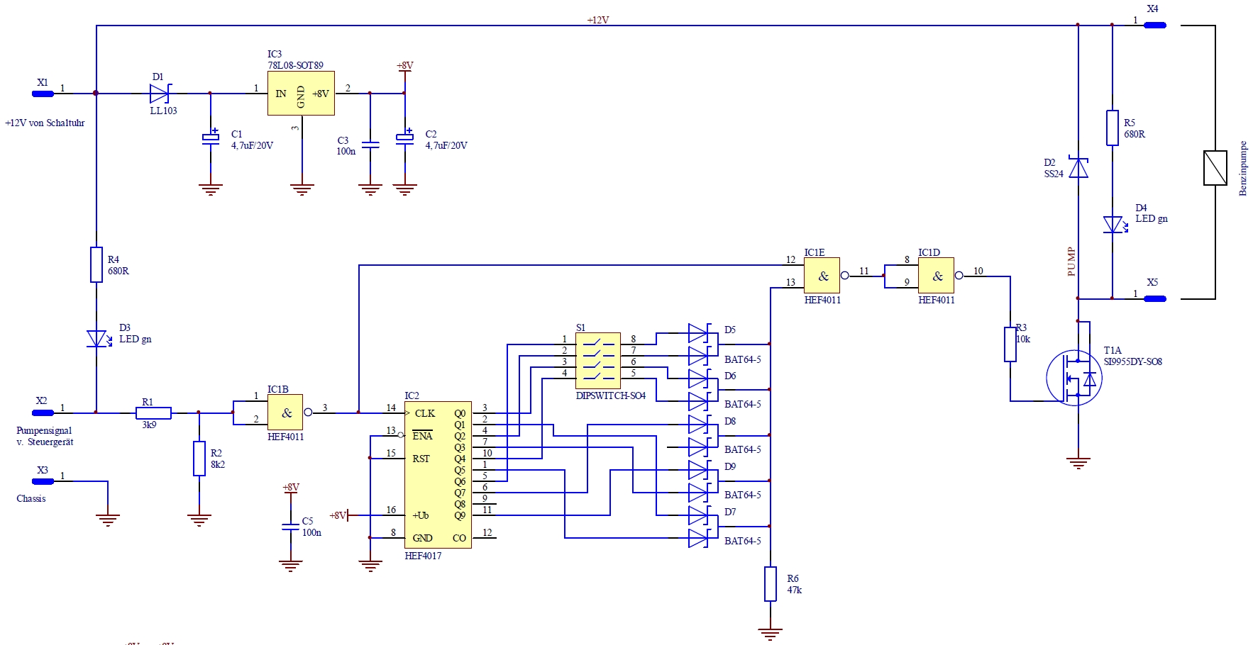
Damals habe ich mir eine kleine Elektronik gebastelt, mit der man gezielt einzelne Takte der Pumpe unterdrücken konnte. Bis zu vier von 10 Takten sind mit DIP-Schalter einstellbar. Das ist zwar Technik von anno dazumal aber vielleicht klappt das tatsächlich. Ich überlege noch...
Falls es jemanden interessiert, hänge ich den Schaltplan mal als PDF an. Edit: PDF darf ich nicht, ein Bild muss reichen...
Grüße,
Christian
So, die Frischluft ist nun montiert und bei ca. 5 Grad Außentemperatur habe ich auf der Anzeige 27 Grad. Ich habe den Eindruck, als würde das Display etwa 3 Grad zu viel anzeigen. Das werde ich mal mit einem anderen Thermometer verifizieren und ggf. die Einstellung einfach einige Grad herunter stellen.
Prinzipiell klappt das mit der Luft von außen viel besser, tendenziell überheizt der Innenraum aber noch immer. Ich hatte vor fast 20 Jahren eine Eberspächer B1L in meinem Golf. Dort hatte ich das Problem, dass die Pumpe zu viel Sprit lieferte und ich eine Flamme am Abgasrohr hatte! Später habe ich sie durch eine B1LC ersetzt, die wunderbar lief.
Damals habe ich mir eine kleine Elektronik gebastelt, mit der man gezielt einzelne Takte der Pumpe unterdrücken konnte. Bis zu vier von 10 Takten sind mit DIP-Schalter einstellbar. Das ist zwar Technik von anno dazumal aber vielleicht klappt das tatsächlich. Ich überlege noch...
Falls es jemanden interessiert, hänge ich den Schaltplan mal als PDF an. Edit: PDF darf ich nicht, ein Bild muss reichen...
Grüße,
Christian
Hochgeladene Dateien:
Zitat von Joshua am 30. Dezember 2022, 19:47 UhrZum Thema niedrigere Leistung, hat schonmal jemand mit Membrandämpfern versucht zu arbeiten? Diese kommen Zwischen pumpe und Heizung, und sie "Speichern" den Druck des Taktes und geben ihn etwas langsamer wieder ab, dadurch sollte bei niedrigen Herzzahlen die Flamme beständiger Brennen. Die Dämpfer gibts aus fernost und auch von Webasto zu kaufen.
Zum Thema niedrigere Leistung, hat schonmal jemand mit Membrandämpfern versucht zu arbeiten? Diese kommen Zwischen pumpe und Heizung, und sie "Speichern" den Druck des Taktes und geben ihn etwas langsamer wieder ab, dadurch sollte bei niedrigen Herzzahlen die Flamme beständiger Brennen. Die Dämpfer gibts aus fernost und auch von Webasto zu kaufen.
